
写在最开头-致:各位尊敬的客户们
一、本店销售中商品标价,均为不含税报价,需开发票请联系客服拿含税价哦!!~
二、我司深圳有仓库,下单遵循库存情况和就近原则,浙江和深圳两地均可发货。
三、新客户可关注店铺,领取5元优惠卷(下单满100元)即可使用。
领取链接:https://marketing.1688.com/coupon/apply_product_coupon.htm?sellerId=3448977126&couponType=0&couponId=4478337297&couponSpreadId=6430563639
欢迎来到我的自述环节
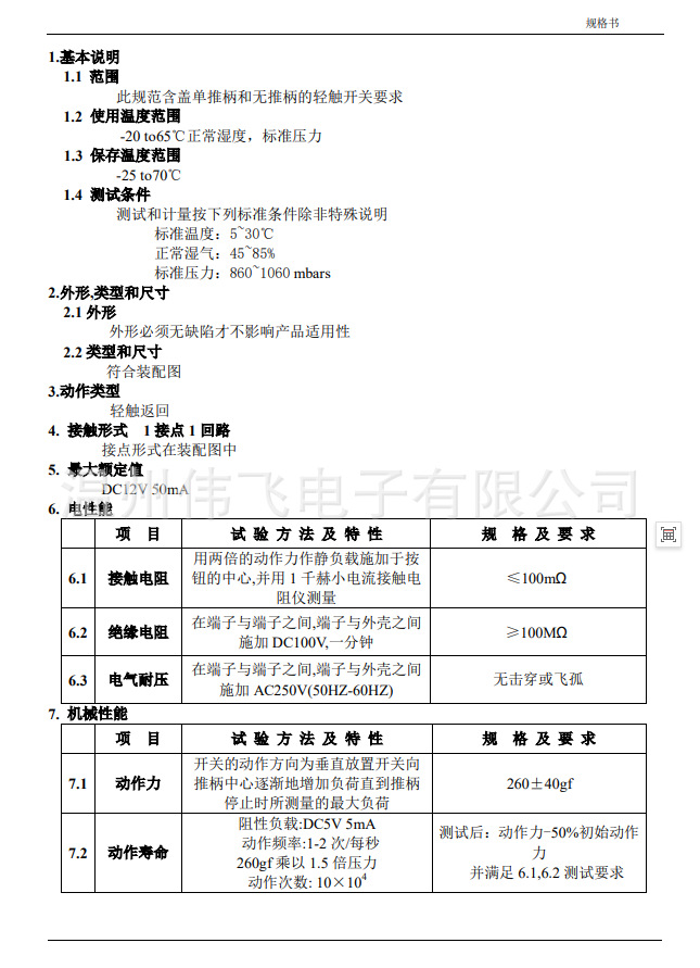
规格型号:4X4X3.5H铜头卷
塑料:PA66
针材质:铜脚
包装方式:2K/袋装
♥ Hello,各位客户,下单前请先确认下图图纸,无误再自行下单,若需其他材质的请联系客服~!
量大从优 联系客服





联系人:余小姐
深圳展柜地址:宝安区沙井镇德普电子城B-C458柜台
宝安区唐商大厦B栋809室
浙江工厂地址:乐清市淡溪镇孙家垟工业区
欢迎各位新老客户拿样、询价、下单~




通过 
