

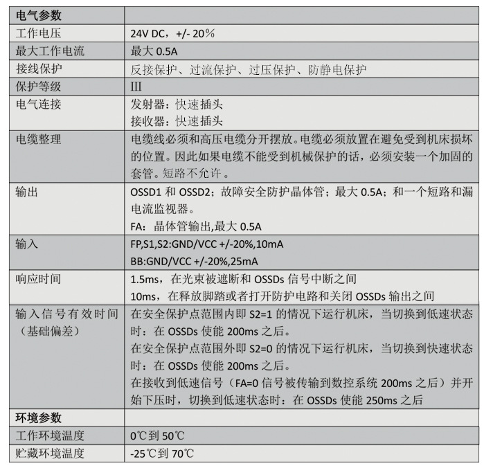
折弯机光幕是由发射器、接收器、安装支架、控制器组成,在选用光幕时可选用一般安装和编程模式安装,一般安装是由光幕直接发送信号到折弯机控制系统,编程模式适用于大型全自动折弯机,输入信号更多,另外可以编辑每个信号的逻辑信息。
KE折弯机专用光幕可以用于平板折弯,折盒,Z型折弯等多种形式的工件。将所有功能集中到操作面板上,更有利于使用者切换各种模式。内置 电源稳定模块,反接保护模块、过载保护模块,适用于各种折弯机。所用光源采用可见光,并采用了发射器自动对光技术、即使折弯机强烈的振动光都可以自动找正,对光更加便利。 光幕采用自判断数据处理芯片,对光的灵敏度自动修正,并在持续使用过程中根据光的衰减度自动增量,产品设计10万小时。
-防护折弯机上板和下板异物进入
-最长保护距离20米
-折弯模式和折盒模式
-旋转支架更适合频繁换刀
-所有功能完全整合到控制箱(手控)部分
-手动,自动保护控制
-程序设定控制
-防护等级,IEC Ip65
-TüV认证,CE认证,UL认证
-符合EN/ISO 13849-1(原EN 954-1) 4级